Каталог освітніх компонентів
- Кримінальне право (теорія кримінального правопорушення; теорія заходів кримінально-правового характеру; особлива частина)
- Міжнародне публічне право (основи теорії; основні галузі)
- Міжнародні відносини і зовнішня політика
- Трудове право
- Адміністративне право
- Мовний практикум (англійська мова професійного спрямування)
Освітня програма
Міжнародне право
Профіль освітньої програми
| Тип диплому та обсяг програми (в кредитах ЄКТС) | Диплом бакалавра, одиничний ступінь,
240 кредитів ЄКТС, розрахунковий строк виконання освітньої програми – 3 роки 10 місяців |
| Заклад вищої освіти | Донецький національний університет імені Василя Стуса, Україна
Vasyl’ Stus Donetsk National University, Ukraine |
| Акредитаційна організація | Національне агентство із забезпечення якості вищої освіти |
| Період акредитації | |
| Рівень програми
|
НРК України – 6 рівень,
QF EHEA – First cycle, EQF LLL – level 6, Рівень освіти – перший (бакалаврський). |
| Обмеження щодо форм навчання | Немає |
| Освітня кваліфікація | Бакалавр міжнародного права |
| Кваліфікація в дипломі | Ступінь вищої освіти – Бакалавр
Спеціальність – Міжнародне право (INTERNATIONAL LAW) Освітня програма – Міжнародне право (INTERNATIONAL LAW) |
| Опис предметної області | Об`єкти вивчення –
правові доктрини, цінності і принципи, в основі яких покладені права та основоположні свободи людини, верховенство права; міжнародна та внутрішньодержавна правові системи; правові відносини, що виникають у процесі застосування норм міжнародного публічного та приватного права, права Європейського Союзу. Цілі навчання – формування знань, умінь, навичок здобувачів вищої освіти, що дають можливість розв’язувати складні спеціалізовані завдання у сфері міжнародного, європейського та внутрішньодержавного права з розумінням природи і змісту їх основних правових інститутів, засад правового регулювання різних суспільних відносин. Теоретичний зміст предметної галузі – генезис, методи, функції, галузі та інститути міжнародного, європейського та внутрішньодержавного права; правові процеси у сфері внутрішньо- та міждержавних відносин; зміст доктрин, основних теорій і концепцій міжнародного, європейського та внутрішньодержавного права; теоретичні основи правотворчої і правозастосовної діяльності. Методи, методики та технології – загальнонаукові і спеціальні методи пізнання правових явищ; методики правової оцінки поведінки чи діяльності акторів міжнародних відносин, індивідів і соціальних груп, ідентифікації правової проблеми та її вирішення на основі правових принципів; інформаційно-комунікаційні технології. Інструменти та обладнання – сучасне інформаційно-комунікаційне обладнання, інформаційні ресурси та програмні продукти, які спрямовані на отримання здобувачами вищої освіти СО «Бакалавр» загальних та спеціальних компетентностей, а також програмних результатів навчання, обумовлених освітньою програмою. |
| Академічні права випускників | Продовження освіти на другому (магістерському) рівні вищої освіти. Набуття додаткових кваліфікацій в системі післядипломної освіти. |
Мета програми
Підготовка інтелектуально розвиненого юриста-професіонала, зі стійкими морально-етичними внутрішніми орієнтирами, здатного до розв’язання складних спеціалізованих завдань у сфері міжнародного, європейського та внутрішньодержавного права, з розумінням природи і змісту їх основних правових інститутів, засад правового регулювання різних суспільних відносин, вирішувати інноваційні завдання, проблеми, що характеризуються комплексністю та невизначеністю умов.
|
Характеристика програми
| 1 | Фокус програми: загальна/спеціальна | Загальна |
| 2 | Особливості програми | – поглиблене опанування права Європейського союзу, засад регулювання міжнародних економічних відносин;
можливість формування унікальної індивідуальної освітньої траєкторії; – наявність власної розгалуженої мережи українських та закордонних партнерів – баз практичної підготовки та отримання додаткових професійних кваліфікацій; – внутрішня і міжнародна академічна мобільність, в т.ч. у межах програми ERASMUS+; – залученість до діяльності юридичних клінік імітаційного характеру та практичного спрямування (консультування громадян, street-law, застосування навичок медіації); – участь у міжнародних і всеукраїнських судових дебатах на базі судів, організатором яких є юридичний факультет ДонНУ імені Василя Стуса; – участь у професійних змаганнях, конкурсах наукових робіт, олімпіадах на базі юридичного факультету ДонНУ імені Василя Стуса та інших українських та закордонних ЗВО та організацій; – застосування модельних судових процесів та занять на базі Сьомого апеляційного адміністративного суду; – викладання професійних дисциплін англійською мовою. |
Працевлаштування та продовження освіти
| 1 | Працевлаштування | Випускники освітньої програми можуть працювати в органах державної виконавчої влади, органах місцевого самоврядування, судових органах, на підприємствах різних форм власності, зокрема на посадах:
– помічника адвоката, нотаріуса, юриста – судового розпорядника, секретаря, виконавця – інспектора митної служби, міграційної служби, податкової служби та інших державних інспекторів – інспектора воєнізованої охорони та приватного детектива – помічники керівника (директора, начальника і т. ін.) установ виконання покарань – експерта, експерта з міжнародного права, із суспільно-політичних питань (у партіях та громадських організаціях) – радника з міжнародного права, політичного оглядача – аташе – дипломатичного агента – дипломатичного кур’єра – юриста-міжнародника.
Відповідно до International Standard Classification of Occupations 2008 (ISCO-08), переліченим посадам відповідають наступні: – Legal Secretaries – Administrative and Executive Secretaries – Customs and Border Inspectors – Government Tax and Excise Officials – Government Social Benefits Officials – Government Licencing Officials – Police Inspectors and Detectives – Legal and Related Associate Professionals – Social Work Associate Professionals. |
Стиль та методика навчання
| 1 | Підходи до викладання та навчання | Студентоцентроване навчання, інтерактивне навчання, проблемно-орієнтоване навчання, самонавчання, індивідуальне навчання тощо.
Методи викладання і навчання включають: лекції, мультимедійні лекції, інтерактивні лекції, роботу в малих групах, модельні судові процеси, практичні та лабораторні заняття, самостійну роботу, онлайн-консультації тощо. Застосування інформаційних технологій навчання з використанням платформ для дистанційного навчання (Google class, Moodle, Teams, Zoom). Використовувані підходи та методи навчання повною мірою надають здобувачам вищої освіти можливості отримати загальні та спеціальні компетентності, передбачені цією освітньою програмою, а також досягти відповідних програмних результатів навчання. |
| 2 | Система оцінювання | Визначається відповідно до Порядку оцінювання знань здобувачів вищої освіти у Донецькому національному університеті імені Василя Стуса.
Загальна оцінка визначається як сума балів за всі види навчальної діяльності. До основних методів поточного контролю відносяться: опитування, експрес-контроль, есе, презентації, творчі проєкти, розв’язання кейсів, модульні контрольні роботи. До основних методів підсумкового контролю належать: індивідуальні завдання творчого характеру, участь у науково-дослідницькій діяльності, підготовка наукових публікацій у контексті дисципліни, участь у професійних змаганнях, екзамен, диференційний залік з практичної підготовки, захист курсової роботи. |
Програмні компетентності
| 1 | Інтегральна компетентність | Здатність розв’язувати складні спеціалізовані задачі та практичні проблеми у галузі професійної правничої діяльності, у сфері міжнародного публічного та приватного права, європейського та внутрішньодержавного права, що характеризуються комплексністю та невизначеністю умов із застосовуванням правових доктрин, принципів, внутрішньодержавних та міжнародно-правових інститутів. |
| 2 | Загальні компетентності | ЗК-1. Здатність до абстрактного мислення, аналізу та синтезу.
ЗК-2. Здатність вчитися і оволодівати сучасними знаннями, застосовувати знання у практичних ситуаціях. ЗК-3. Здатність спілкуватися державною мовою як усно, так і письмово. ЗК-4. Здатність спілкуватися іноземною мовою. ЗК-5. Навички використання інформаційних і комунікаційних технологій, міжнародні пошукові системи. ЗК-6. Здатність бути критичним і самокритичним, діяти на основі етичних міркувань (мотивів). ЗК-7. Здатність працювати в команді. ЗК-8. Здатність реалізувати свої права і обов’язки як члена суспільства, усвідомлювати загальнолюдські, європейські цінності, принцип верховенства права. ЗК-9. Цінування та повага різноманітності і мультикультурності. ЗК-10. Здатність до самостійного та подальшого навчання з високим рівнем автономності. ЗК-11. Здатність ухвалювати рішення та діяти, дотримуючись принципу неприпустимості корупції та будь-яких інших проявів недоброчесності. |
| 3 | Спеціальні (фахові компетентності) | СК-1. Здатність застосовувати здобутки римського права, знання з основ теорії та філософії права, знання і розуміння структури правничої професії та її ролі у суспільстві.
СК-2. Здатність розуміти сутність, генезу, принципи організації міжнародних відносин. СК-3. Здатність самостійно досліджувати актуальні проблеми міжнародного та європейського права, здійснювати аналіз, юридичну кваліфікацію явищ та фактів на основі міжнародно-правових принципів і норм. СК-4. Знання і розуміння міжнародних стандартів прав людини, положень Конвенції про захист прав людини та основоположних свобод, а також практики Європейського суду з прав людини. СК-5. Здатність характеризувати договірний та інституційний механізми правового регулювання європейської інтеграції; аналізувати практику органів євроінтеграційних об’єднань, рішення Суду ЄС. СК-6. Здатність застосовувати знання завдань, принципів і доктрин національного права, змісту основних галузей та взаємодії його з міжнародним та європейським правом. СК-7. Здатність визначати належні та прийнятні для юридичного аналізу факти, аналізувати правові проблеми, формувати та обґрунтовувати правові позиції. СК-8. Вміння визначати природу зовнішньої політики держави, розуміти підходи до формування та здійснення зовнішньої політики, принципи організації та функціонування інститутів зовнішньої політики. СК-9. Вміння надавати юридичні висновки й консультації з питань міжнародного (економічного) права, національного права України та інших держав; визначати юридичні ризики тих або інших зовнішньополітичних або зовнішньоекономічних рішень, обирати шляхи їхньої мінімізації. СК-10. Здатність до юридичного супроводу основних видів зовнішньоекономічних операцій і міжнародної економічної взаємодії. СК-11. Здатність до самостійної підготовки проєктів актів правозастосування. |
Нормативний зміст підготовки здобувачів вищої освіти, сформульований у термінах результатів навчання
РН-1. Визначати переконливість аргументів у процесі оцінки заздалегідь невідомих умов та обставин.
РН-2. Визначати способи розв’язання міжнародно-правових і національно-правових проблем, аналізувати правові концепції на предмет логічної послідовності та практичної адекватності
РН-3. Давати висновок щодо окремих фактичних обставин (даних) з достатньою обґрунтованістю.
РН-4. Демонструвати здатність до подальшого навчання з високим рівнем автономності.
РН-5. Самостійно визначати ті обставини, у з’ясуванні яких потрібна допомога, і діяти відповідно до отриманих рекомендацій.
РН-6. Вільно спілкуватися державною та іноземною мовами як усно, так і письмово, правильно вживаючи правничу термінологію.
РН-7. Ефективно формувати комунікаційну стратегію, доносити до фахівців і нефахівців інформацію, ідеї, проблеми, рішення та власний досвід з актуальних питань національного і міжнародного права.
РН-8. На високому професійному рівні брати участь у фахових дискусіях із міжнародно-правових і загальноюридичних питань; поважати опонентів і їхню точку зору.
РН-9. Вміти орієнтуватися в юридичній, науковій та довідковій літературі, збирати, обробляти й упорядковувати великий обсяг різнорідної інформації щодо міжнародних відносин, вільно використовувати для професійної діяльності доступні інформаційні технології і бази даних.
РН-10. Організовувати, здійснювати керівництво, працювати в команді.
РН-11. Знати та розуміти основні сучасні правові доктрини, цінності та принципи, сучасні досягнення міжнародного, національного та європейського права.
РН-12. Демонструвати необхідні знання та розуміння сутності та змісту основних правових інститутів і норм фундаментальних галузей міжнародного і національного права, міжнародного економічного права, європейського права.
РН-13. Застосовувати набуті знання у різних правових та міжнародно-правових ситуаціях, здійснювати їх оцінку і формувати обґрунтовані правові висновки.
РН-14. Використовувати аналітичний та методологічний інструментарій для застосування знань з міжнародних відносин, міжнародного права, європейського права при вирішенні практичних завдань.
РН-15. Надавати консультації щодо можливих способів захисту прав та інтересів у різних правових ситуаціях.
Ресурсне забезпечення реалізації програми
| 1. | Кадрове забезпечення | Кадрове забезпечення освітньо-професійної програми включає науково-педагогічних працівників кафедр цивільного права і процесу, господарського та адміністративного права, теорії та історії держави і права та філософії права, конституційного, міжнародного і кримінального права, а також інших кафедр Університету, за умови, що вони володіють досвідом та компетентностями, що дозволять сформувати результати навчання за освітніми компонентами освітньо-професійної програми.
Гарант, члени проєктної групи і група забезпечення відповідають вимогам, які визначені Ліцензійними умовами провадження освітньої діяльності. Всі науково-педагогічні працівники, задіяні у викладанні, мають підтверджений рівень наукової і професійної активності, 95% з них є штатними співробітниками університету, всі мають наукові ступені та вчені звання. |
| 2. | Матеріально-технічне забезпечення | Матеріально-технічне забезпечення дозволяє повністю забезпечити освітній процес за освітньо-професійною програмою, стан приміщень відповідає санітарно-технічними нормам та чинним нормативним актам.
Матеріально-технічне забезпечення ДонНУ імені Василя Стуса включає 4 навчальних корпуси, бібліотеку, сучасні навчальні аудиторії, комп’ютерні класи, навчальні та науково-навчальні лабораторії (зокрема: навчально-наукова лабораторія кафедри конституційного, міжнародного і кримінального права; навчально-практична лабораторія «Юридична клініка» ДонНУ імені Василя Стуса). |
| 3. | Інформаційне та навчально-методичне забезпечення
|
Інформаційний пакет розміщено на офіційному сайті Донецького національного університету імені Василя Стуса.
Інформаційне забезпечення включає доступ до: – онлайн-бібліотеки університету, – електронної бази наукових журналів, – бази електронних бібліотечних ресурсів. Навчально методичне забезпечення: – силабуси навчальних дисциплін, робочі програми практичної підготовки; – навчальні посібники, підручники, навчально-методичні посібники, конспекти лекцій; – методичні матеріали для проведення атестації здобувачів; – методичні рекомендації до написання курсових робіт, практичних занять і самостійної роботи; – інші навчально-методичні матеріали. Навчально-методичні комплекси дисциплін розташовані на порталі юридичного факультету OneDrive та платформі дистанційної освіти Moodle. |
Академічна мобільність
| 1 | Національна кредитна мобільність | Національна кредитна мобільність реалізується в ДонНУ імені Василя Стуса відповідно до вимог чинного законодавства та регулюється внутрішніми локальними документами: Положенням про реалізацію права на академічну мобільність в ДонНУ імені Василя Стуса, Положенням про організацію освітньої діяльності в ДонНУ імені Василя Стуса.
Здійснюється учасниками освітнього процесу Університету у Закладах-партнерах на території України, а також вітчизняними учасниками освітнього процесу Закладів-партнерів в Університеті. Здобувачі вищої освіти СО «Бакалавр» юридичного факультету ДонНУ імені Василя Стуса можуть впродовж окремих семестрів навчатися в інших ЗВО, проходити фахові стажування та фахові тренінги в ЗВО-партнерах. Перезарахування отриманих кредитів на основі Європейської кредитно-трансферної системи (ЄКТС), отриманих під час участі здобувача вищої освіти у програмах національної академічної мобільності, відбувається шляхом порівняння змісту навчальних програм та з урахуванням програмних результатів навчання, здобутих здобувачем вищої освіти. |
| 2 | Міжнародна кредитна мобільність | Міжнародна кредитна мобільність здійснюється згідно з вимогами чинного законодавства та регулюється внутрішніми локальними документами: Положенням про реалізацію права на академічну мобільність в ДонНУ імені Василя Стуса, Положенням про організацію освітньої діяльності в ДонНУ імені Василя Стуса, а також відповідно до укладених договорів про співробітництво Університету з іноземними закладами вищої освіти – партнерами.
Реалізується учасниками освітнього процесу Університету у закладах-партнерах поза територією України, а також іноземними учасниками освітнього процесу в Університеті. Міжнародна кредитна мобільність здійснюється на основі договорів про співпрацю між ЗВО-партнерами. Міжнародна кредитна мобільність здобувачів вищої освіти здійснюється також у межах програми ERASMUS+, партнером якої є ДонНУ імені Василя Стуса. Перезарахування отриманих кредитів на основі Європейської кредитно-трансферної системи відбувається шляхом порівняння змісту та результатів навчання. |
| 3 | Навчання іноземних здобувачів вищої освіти | Прийом на навчання іноземних громадян та осіб без громадянства здійснюється відповідно до додатку 11 Правил прийому до Донецького національного університету імені Василя Стуса, а також Положення про організацію прийому на навчання іноземних громадян у Донецькому національному університеті імені Василя Стуса. Оформлення запрошень на навчання та забезпечення перебування іноземців та осіб без громадянства в Україні на законних підставах покладено на навчально-науковий інститут розвитку академічного потенціалу. Робочий навчальний план підготовки іноземних здобувачів освіти за ОП передбачає вивчення освітнього компонента «Українська мова як іноземна». |
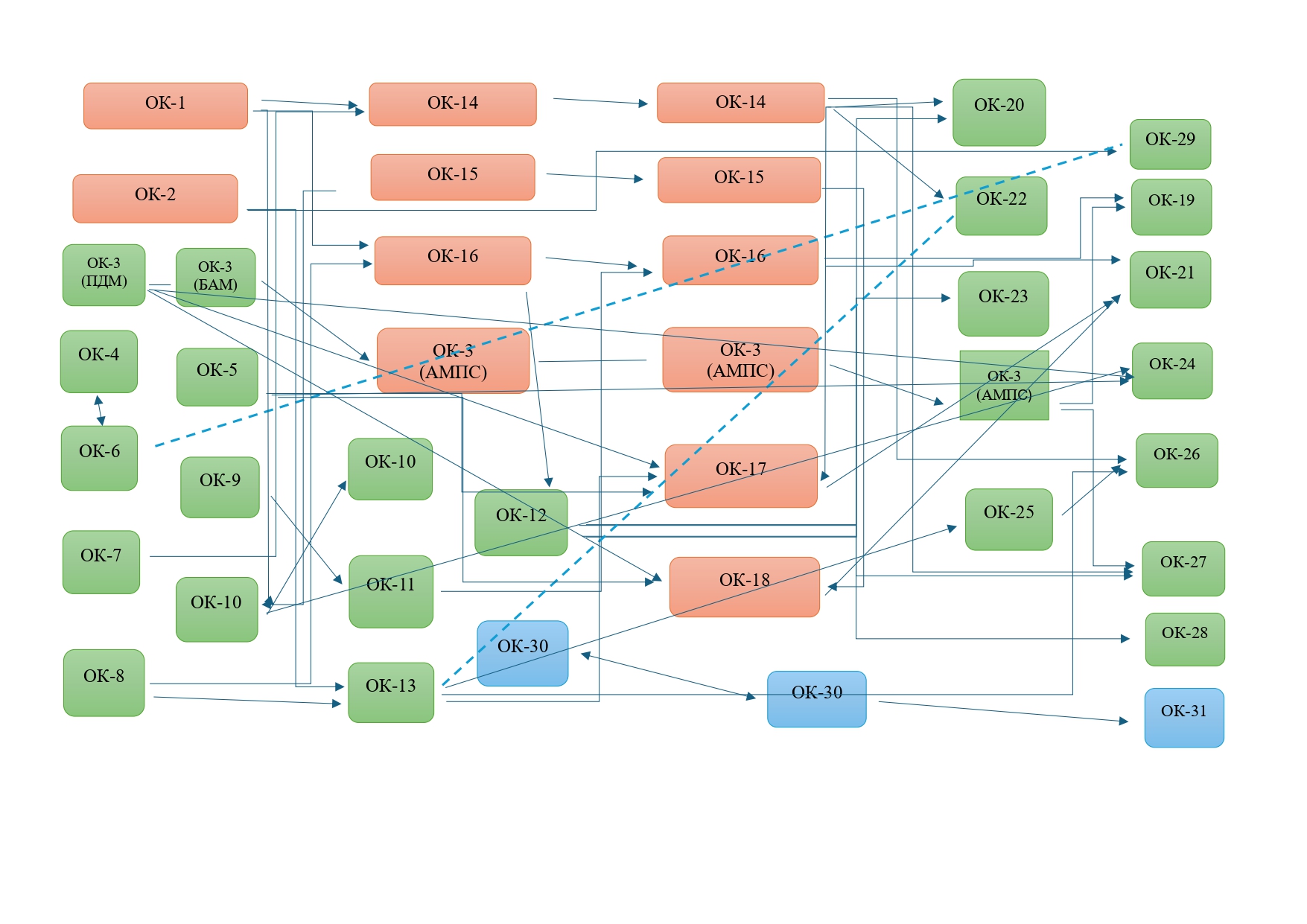
Каталог компонентів освітньої програми та їх логіко-структурна схема фахівця
|
Код |
Компоненти освітньої програми (навчальні дисципліни, курсові проекти (роботи), практики, кваліфікаційна робота | Кількість кредитів | Форма підсумкового контролю |
| Дисципліни професійної та практичної підготовки | |||
| ОК1 | Теорія держави та права | 8 | залік, екзамен |
| ОК2 | Конституційне право. Порівняльне конституційне право | 8 | залік, екзамен |
| ОК3 | Мовний практикум (професійна державна мова; базова англійська мова для юристів; англійська мова професійного спрямування) | 20 | залік, залік, залік, залік, екзамен, екзамен |
| ОК 4 | Логіка | 4 | Залік |
| ОК5 | Інформаційні технології в юридичній діяльності. Міжнародні пошукові системи | 4 | Залік |
| ОК6 | Філософія та критичне мислення | 3 | Залік |
| ОК7 | Римське право | 4 | екзамен |
| ОК8 | Правові системи сучасності | 4 | екзамен |
| ОК9 | Політичні системи сучасності | 4 | Екзамен |
| ОК10 | Адміністративне право | 6 | залік, екзамен |
| ОК11 | Міжнародні відносини і зовнішня політика | 4 | Екзамен |
| ОК 12 | Міжнародне економічне право | 3,5 | Екзамен |
| ОК 13 | Трудове право | 4 | Екзамен |
| ОК14 | Цивільне право (загальні положення; речове право; зобов’язальне право) | 12 | залік, екзамен, залік, екзамен |
| ОК15 | Кримінальне право (теорія кримінального правопорушення; теорія заходів кримінально-правового характеру; особлива частина) | 12 | залік, екзамен, залік, екзамен |
| ОК16 | Міжнародне публічне право (основи теорії; основні галузі) | 12,5 | залік, екзамен, залік, екзамен |
| ОК17 | Цивільний процес | 6 | залік, екзамен |
| ОК18 | Кримінальний процес | 6 | залік, екзамен |
| ОК19 | Основи дипломатії та міжнародні переговори (Diplomacy basics and international negotiations) | 3 | Залік |
| ОК20 | Торговельне право | 4 | Екзамен |
| ОК21 | Міжнародне правосуддя | 3 | Залік |
| ОК22 | Міжнародне приватне право | 4,5 | Екзамен |
| ОК23 | Фінансове право | 3 | Екзамен |
| ОК24 | Адміністративне судочинство | 3 | Екзамен |
| ОК25 | Конституційне та інституційне право ЄС | 3 | Залік |
| ОК26 | Приватне право ЄС | 3 | Екзамен |
| ОК27 | Міжнародне корпоративне право. M&A. Злиття та поглинання | 3,5 | Залік |
| ОК28 | Правове регулювання зовнішньоекономічної діяльності | 3 | Залік |
| ОК29 | Міжнародний захист прав людини | 4 | Екзамен |
| ОК30 | Навчальна (ознайомча; правнича) практична підготовка | 4,5
4,5 |
диф. залік
диф. залік |
| ОК31 | Виробнича практична підготовка | 6 | диф. залік |
| ОК32 | Атестаційний екзамен | 3 | Екзамен |
| Загальний обсяг дисциплін професійної та практичної підготовки | 180 | ||
| Дисципліни за вибором здобувача вищої освіти | |||
| Дисципліна за вибором (з переліку світоглядних дисциплін) | 5 | Залік | |
| Дисципліна за вибором (з переліку практико-орієнтованих дисциплін) | 5 | Залік | |
| Загальний обсяг | 10 | ||
| Дисципліни за вибором (Варіант 1 – minor) | |||
| Дисципліна 1,2 | 10 | залік, залік | |
| Дисципліна 3,4 | 10 | залік, залік | |
| Дисципліна 5,6 | 10 | залік, залік | |
| Дисципліна 7,8 | 10 | залік, залік | |
| Дисципліна 9 | 5 | Залік | |
| Дисципліна 10 / Підсумковий проєкт | 5 | Залік | |
| Дисципліни за вибором (Варіант 2 – сертифікатна освітня програма + курсова робота +дисципліна) | |||
| Дисципліна 1,2 | 10 | залік, залік | |
| Дисципліна 3,4 | 10 | залік, залік | |
| Дисципліна 5 | 5 | залік | |
| Дисципліна 6 / Підсумковий проєкт | 5 | залік | |
| Курсова робота | 15 | захист, захист, захист | |
| Дисципліна з переліку | 5 | залік | |
| Дисципліни за вибором (Варіант 3 – вибір дисциплін + курсова робота) | |||
| Дисципліни з переліку | 10 | залік, залік | |
| Дисципліни з переліку | 10 | залік, залік | |
| Дисципліни з переліку | 10 | залік, залік | |
| Курсова робота | 15 | Захист | |
| Дисципліна з переліку | 5 | залік | |
| Загальний обсяг дисциплін за вибором здобувача вищої освіти | 50 | ||
| Всього за вибірковим циклом | 60 | ||
Схема ОК


